Nước thải công nghiệp là gì
Khái niệm nước thải công nghiệp là nước thải được sinh ra trong quá trình sản xuất công nghiệp từcác công đoạn sản xuất và các hoạt động phục vụ cho sản xuất như nước thải khi tiếnhành vệ sinh công nghiệp hay hoạt động sinh hoạt của công nhânviên. Nước thải côngnghiệp rất đa dạng, khác nhau về thành phần cũng như lượng phát thải và phụ thuộc vào nhiều yếu tố:loại hình công nghiệp, loại hình công nghệ sử dụng, tính hiện đại của công nghệ, tuổi thọ của thiết bị, trình độ quản lý của cơ sở và ý thức cán bộ công nhân viên.
Các nguồn nước thải công nghiệp
- Nước thải được sản sinh từ nước không được dùng trực tiếp trong các công đoạn sản xuất, nhưng tham gia các quá trình tiếp xúc với các khí. chất lỏng hoặc chất rắn trong quá trình sản xuất.
- Nước thải được sản sinh ngay trong bản thân quá trình sản xuất. Vì là một thành phần của vật chất tham gia quá trình sản xuất, do đó chúng thường là nước thải có chứa nguyên liệu, hoá chất hay phụ gia của quá trình và chính vì vậy những thành phần nguyên liệuhoá chất này thường có nồng độ cào và trong nhiều trường hợp có thể được thu hồi lại. Ví dụ như nước thải này gồm có nước thải từ quá trình mạ điện, nước thải từ việc rửa hay vệ sinh các thiết bị phản ứng, nước chứa amonia hay phenol từ quá trình dập lửa của công nghiệp than cốc, nước ngưng từ quá trình sản xuất giấy.
- Do đặc trưng về nguồn gốc phát sinh lên loại nên loại nước thải này nhìn
- Chung có nồng độ chất gây ô nhiễm lớn, có thể mang tính nguy hại ở mức độ khác nhau tuỳ thuộc vào bản thân quá trình công nghệ và phương thức thải bỏ. Nước thải công nghiệp loại này cũng có thể có nguồn gốc từ các sự cố rò rỉ sản phẩm hoặc nguyên liệu trong quá trình sản xuất, lưu chứa hay bảo quản sản phẩm,nguyên liệu.
- Thông thường các dòng nước thải sinh ra từ các công đoạn khác nhau của toàn bộ quá trình sản xuất sau khi được sử lý ở mức độ nào đó hoặc không được xử lý, được gộp lại thành dòng thải cuối cùng để thải vào môi trường (hệ thống cống, lưu vực tự nhiên nhưsông, ao hồ…). Có một điều cần nhấn mạnh: thực tiễn phổ biến ở các đơn vị sản xuất, donhiều nguyên nhân, việc phân lập các dòng thải (chất thải lỏng, dòng thải có nồng độ chấtô nhiễm cao với các dòng thải có tải lượng gây ô nhiễm thấp nhưng lại phát sinh vớilượng lớn như nước làm mát, nước thải sinh hoạt, nước mưa chảy tràn…) cũng như việc tuần hoàn sử dụng lại các dòng nước thải ở từng khâu của dây chuyền sản xuất, thường ítđược thực hiện. Về mặt kinh tế, nếu thực hiện tốt 2 khâu này sẽ giúp doanh nghiệp giảm đáng kể chi phí sản xuất, chi phí xử lý nước thải công nghiệp
Chỉ tiêu nước thải công nghiệp
Các thông số đặc trưng cho nước thải bao gồm nhiệt độ, mùi vị, màu sắc, độ đục, các chất ô nhiễm không tan như các chất có thể lắng được, chất rắn lơ lửng và các chất nổii như dầu, mỡ; các chất tan như các muối vô cơ, các hợp chất hữu cơ tan trong nước, axit, kiềm. Có những loại muối tan như muối sunfat, muối clorua không có khả năng phân hủy sinh học.
- Các chất hữu cơ: đặc trưng bởi các thông số BOD và COD
- Tổng cacbon hữu cơ TOC: tổng các hợp chất hữu cơ có chứa cacbon
- Cacbon hữu cơ hòa tan DOC
- Các độc tố: nước thải chứa các kim loại nặng như thủy ngân, đồng, chì, kẽm, cađimi…
Đặc tính nước thải được xác định qua đo đạc, lấy mẫu phân tích. Đặc tính nước thải cho phép đánh giá mức độ ô nhiễm của nước thải và là những thông số cần thiết để lựa chọn phương pháp xử lý và thiết kế tính toán các thiết bị xử lý.
Tiêu chuẩn và đặc tính của nước thải của một số ngành sản xuất
- Amoniac: Sau làm sạch bằng đồng – amoniac 0,17
- Amoniac 0,5
- Đồng 1,0
- Nitric hydrocacbonat Tới 1
- Vơi hơi ngưng tụ 1,17
- Amoniac 0,8
- Metanol và fomandehit 0,10
- Axit nitric (sau lò thổi – tận dụng phế liệu) 0,06
- Cacbon dioxit 0,16
- Nitrat amoni (NH4NO3) (sau loại muối khoáng cảu nước bằng trao đổi ion) 0,08
- Canxi sunfat 3,0
- Canxi clorua 2,62
- Magie clorua 1,56
- Natri clorua 5,46
- Cacbamit (với hai cốc ngưng tụ) 0,45
- Amoniac 0,1
- Cacbamit 1,0
- Metanol (sản phẩm đấy hệ thống chưng luyện) 1,0
- Metanol 2,0
- Xôđa nung 8,0 – 10
- Hạt rắn lơ lửng 20 – 24
- Canxi clorua 110 – 120
- Canxi sunfat 0,7 – 0,8
- Natri clorua 50 – 60
- Amoni hydroxit 0,1 – 0,12
- Supephotphat kép
- Sau sấy axit phôtphoric 0,06 – 0,08
- Axit flosilic 0,1
- Axit phôtphoric 0,5 – 0,6
- Canxi sunfat 60 – 70
- Sau tạo hạt 0,08 – 0,12
- Các hạt lơ lửng 35 – 40
- Axit phôtphoric 3 – 4
- Axit flosilic 23 – 25
- Axit clohydric 12 – 13
- Axit clohydric Đến 0,01
- Nitrobenzen 50 – 60
- Axit sunfuric, axit nitric và nitrobenzen 1,0 – 2,0
- Axit ađipic HOOC – (CH2)4 – COOH 8,0
- Nitric nitrat 5,0
- Natri oxalat 1,5
Trên cơ sở kết quả phân tích các đặc tính của nước thải sẽ nghiên cứu so sánh các phương án xử lý khác nhau, các thông số phải đo và phân tích là: độ pH, nhu cầu oxy hóa học COD, nhu cầu oxy sinh hóa BOD, hàm lượng chất rắn TS, SS, các hóa chất độc hại và kim loại nặng, nhiệt độ, hàm lượng dầu, mỡ, hàm lượng photpho, nitơ… Đó là những đặc tính của nước thải công nghiệp.
Tác hại của nước thải công nghiệp
Các hợp chất hữu cơ và các kim loại nặng phát sinh từ các công đoạn sản xuất trong công nghiệp, nếu không được xử lý và thải ra môi trường bên ngoài thì có thể gây ra tác động đến sức khỏe con người và các thảm họa môi trường. Ngành công nghiệp phải có trách nhiệm đảm bảo chất lượng nước thải đầu ra nằm trong tiêu chuẩn cho phép và chấp nhận chi phí cho việc xử lý nước thải đạt tiêu chuẩn.
Hướng dẫn xử lý nước thải công nghiệp
Nước thải công nghiệp thường được phân loại theo các ngành công nghiệp sản sinh ra nước thải đó nhưng cũng có thể phân loại các chất ô nhiễm trong nước theo phương pháp được sử dụng để xử lý theo bảng dưới đây:
| STT | Chất ô nhiễm | Phương pháp xử lý |
| 1 | Dầu mỡ và chất rắn lơ lửng: cát, các oxit và hydroxyt kim loại, sợi, mủ cao su,… | Cơ học có thể kết hợp hoặc không kết hợp với phương pháp kết tủa tạo bông (lọc, lắng, tuyển nổi) |
| 2 | Các chất hữu cơ hòa tan hay ở dạng nhũ. Ví dụ: thuốc nhuộm, hoạt động bề mặt trong chất giặt, phenol và dẫn xuất, các hợp chất khác có chứa nhóm chức dạng nitrat, nitrit và clorua | Phương pháp hấp thụ |
| 3 | Các ion kim loại | Phương pháp kết tủa bằng cách thay đổi pH và sử dụng kết tủa bằng muối sunphit |
| 4 | CN, Cr, S2 | Xử lý bằng phương pháp hóa học: oxy hóa khử |
| 5 | Muối acid và bazo mạnh, chất hữu cơ ion hóa (trao đổi ion) và không ion hóa (thẩm thấu ngược) | Xử lý bằng trao đổi ion hoặc thẩm thấu ngược |
| 6 | Đường, Phenol, và một số các chất hữu cơ dễ phân hủy khác | Các phương pháp sinh học: hiếu khí, yếu khí tự nhiên |
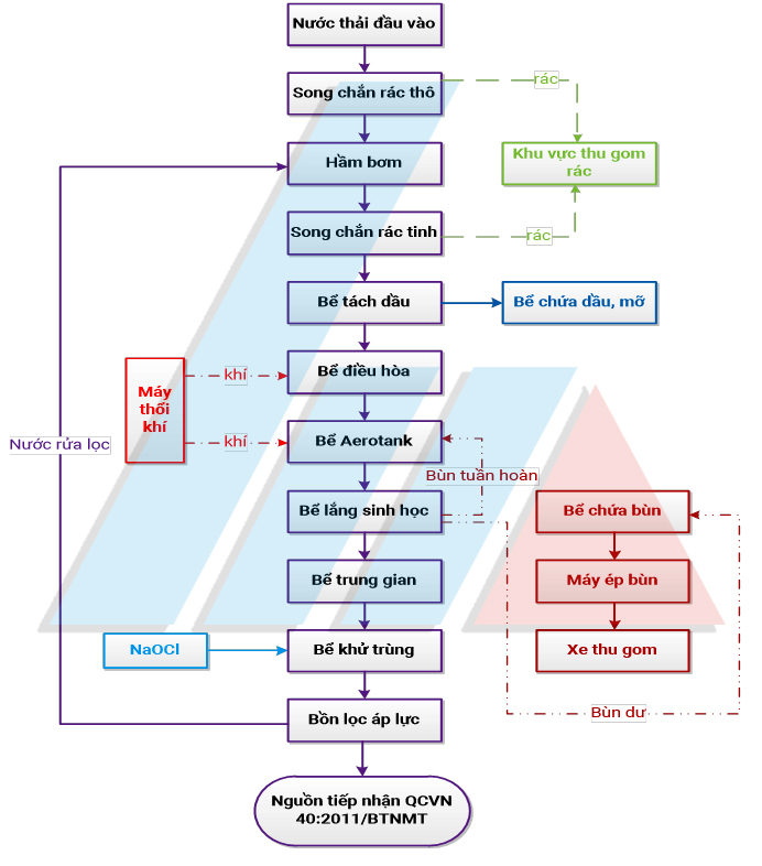
Quy trình xử lý nước thải khu công nghiệp

Thuyết minh công nghệ:
- Song chắn rác: quy trình xử lý nước thải khu công nghiệp bắt đầu từ song chắn rác. Nguồn nước thải công nghiệp sẽ được thu về bể thu gom. Đi qua thiết bị cào tự động có tác dụng giữ lại phần rác thô vào thùng chứa trong bể thu gom. Tại đây, cũng được gắn các thiết bị đô nồng độ pH, SS của nước thải công nghiệp đầu vào. Đây chính là khâu xử lý quan trọng nhất quyết định đến 99% hiệu quả của hệ thống xử lý.
- Bể thu gom: Tại đây được gắn các máy bơm và đồng hồ đo lưu lượng nước thải đầu vào. Bể được xây dựng theo mô hình âm bên dưới, vừa có tác dụng thu gom lượng nước thải từ nhà máy vừa có tác dụng bơm nước thải tại đây qua hệ thống gồm 3 bơm chìm luân phiên hoạt động trong 30p lên hệ thống xử lý nước thải KCN. Đồng thời tại đây cũng diễn ra quá trình lắng để lọc đi chất cặn có trong nước thải.
- Lọc rác tinh: Trước khi đi lên hệ thống xử lý nước thải KCN chính thì nước thải từ bể thu gom sẽ đi qua lọc rác tinh. Tại đây được bố trí 2 máy bơm với nhiệm vụ giữ lại các phần tử rác có kích thước từ 0.75mm trở lên, sau đó nước thải mới đi đến bể tách dầu mỡ.
- Bể tách dầu mỡ: đúng như tên gọi, bể tách dầu mỡ có nhiệm vụ chính là tách các phân tử dầu lẫn trong nước thải qua hệ thống máng gạt ở trên bề mặt nước thải (khối lượng riêng của dầu mỡ nhẹ hơn nước nên chúng sẽ nổi lên trên). Các váng dầu mỡ được thu gom lại và đưa về bể chứa dầu và được đưa đến các công ty xử lý và khử những thành phần độc hại. Sau đó lượng nước thải này sẽ được đưa qua bể điều hòa.
- Bể điều hòa: bẻ điều hào được xây dựng và bố trí âm bên dưới cạnh bể tách dầu. Với hệ thống 2 máy khuấy trộn chìm liên tục hoạt động để điều hòa chất lượng nước thải, lưu lượng nguồn nước; 2 bơm chìm sau đó sẽ có nhiệm vụ đưa nước thải đến các bể SBR.
- Bể SBR: đây là một công nghệ xử lý nước thải khu công nghiệp gồm 5 giai đoạn: cấp nước – cấp nước – sục khí – sục khí và lắng chắt nước trong. Đây là một quy trình hoạt động liên tục trong từng bể. Nhìn chung quá trình này sẽ mất khoảng 6h để xử lý trong bể hiếu khí SBR.
- Bể khử trùng: tại đây nước thải sẽ được khử trùng bằng cách trộn đều với clorua vôi (CaOCl2) trước khi được xả thải ra môi trường.
- Bể chứa bùn: bùn từ từng bể SBR được bơm hút qua bể chứa bùn. Bể có đặc điểm là: dạng phễu, có chứa thiết bị thu gom bùn ở bên dưới. Và qua máy ép bùn bằng bơm bùn dưới dạng nén trục vít, cùng với hàm lượng polymer được cung cấp thêm thì bùn sẽ được chuyển sang dạng bánh bùn.
Tag: dệt tái tiếng anh amata a bài tập biện chế cafe mấy bình dương coliform dịch danh sách trạm suối giáo giới thiệu kỹ thuật ảnh thoát hinh trung luận văn hưởng nghị 67 88 luật cà phê 2015 thủ suất tư sơ đồ thị b trạng việt nam vận hành vấn đề vi lâm triết nghĩa tài 154 2005 qcvn btnmt 2011/btnmt – cụm la hà nội tình luyện c tcvn nộp lợi
Công Ty Hóa Chất Hanimex HANIMEX Chemical